2021年10月湖南省自学考试报名报考公告

发布日期:2021-08-18 12:00:11 编辑整理:湖南自考网 【字体: 】   【点击+添加招生老师微信】
立即购买

《自考视频课程》名师讲解,轻松易懂,助您轻松上岸!低至199元/科!

 湖南省高等教育自学考试2021年10月报名报考工作公告如下:
 
一、时间安排
 
(一)新考生(未在我省取得考籍号的考生)
 
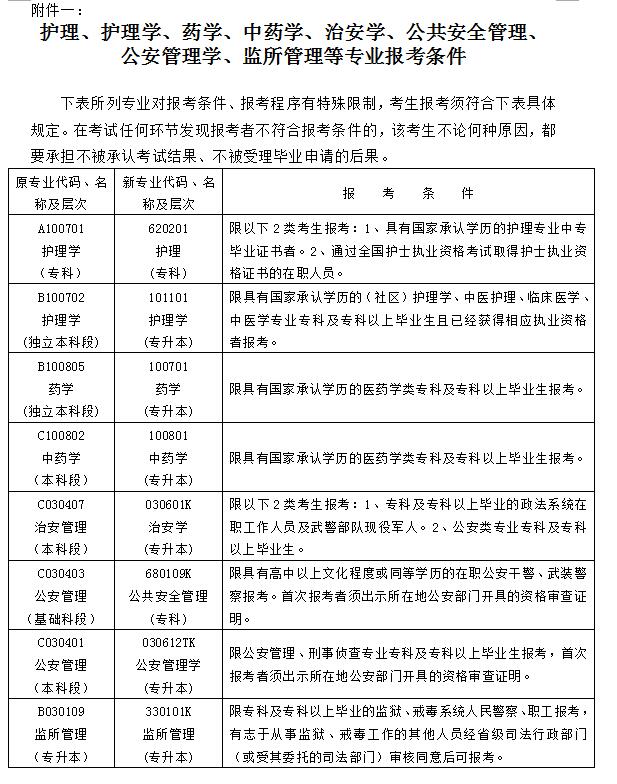
首次报名的考生必须本人在规定的时间持有效居民身份证到市州相应报考点办理新考生报名(入籍)手续,并现场采集信息。报考本科专业的考生入籍时需提交《教育部学历证书电子注册备案表》(至少半年验证有效期)或《中国高等教育学历认证报告》;报考护理、护理学、药学、中药学、治安学、公共安全管理、公安管理学、监所管理等有前置条件(具体报考条件见附件)的专业的考生入籍时需要提交相关证件证明等材料。未面向社会开考的专业必须征得主考学校同意后方可以办理入籍手续,并由主考学校统一到市州相应报考点办理新考生报名(入籍)手续产生考籍号。
 
入籍审核通过后(含图片信息),考生登录“湖南省高等教育自学考试自助服务系统http://zikao.hneao.cn/net”(以下简称自助服务系统)选择课程进行报考。
 
现场入籍时间:8月23日至27日每天9:00至17:00。
 
提醒考生:
 
1.身份证件是确定考生身份的重要依据。新生入籍时必须如实填写专业、专业层次、联系电话及通讯地址等各项基本信息,考生姓名、住址等基本信息必须与身份证件一致,其联系方式必须真实有效。考生基本信息是高等教育自学考试考籍管理和毕业申请的唯一依据,通讯信息是各级教育考试机构通知联系考生的重要渠道,务必认真核对,确保准确无误。考生不得委托他人或机构学校代替报名报考。考生首次报名提供虚假资料信息获得报考资格的,其考试成绩无效,并承担今后我院不受理其毕业申请等相应责任。
 
2.非限制性专业网上报考只能选择与入籍专业层次相同的专业报考,限制性专业与入籍时的专业保持一致。
 
3.因艺术教育、机械设计制造及其自动化等专业实践环节考核内容较多,考核要求高,主考学校采用注册入学的方式进行培养,考生需参加主考学校举办的助学班学习。报考该类专业的新考生需与主考学校联系,由主考学校统一进行报名产生考籍号后,考生再通过自助服务系统进行报考。
 
4.考生报名上传的相片将作为考生准考证及毕业证使用照片,一经确认,不再更改。
 
5.证件照相关要求:
 
(1)背景布选用浅蓝色(棉布、毛涤布料均可),要求垂感和吸光好。参照标准:淡蓝色(参考值RGB<100、197、255>)、白色(参考值RGB<255、255、255>)或均匀浅灰色(参考值RGB<240、240、240>)。
 
(2)成像区要求:头上部空1/10,头部占7/10,肩部占1/5,左右各空1/10。采集的图像大小为192像素×144(高×宽),分辨率600dpi以上,24位真彩色。成像区大小为48mm×33mm(高×宽)。
 
(3)灯光要求:需要摄影灯,一台前灯基本满足要求,最好利用两台侧灯,灯具可以是专业摄影灯,也可以是舞台灯或家用立式客厅灯。
 
(4)文件格式要求:要求存储为JPG格式,图像文件名为*·JPG,其中*为考生12位考籍号,每个JPG文件大小不能超过15KB,不能小于5KB。
 
(5)照片必须由考生本人到现场采集,反复确认。一旦上传成功不再修改变更。
 
(6)现学信网实行高科技比对考试相片,严禁上传不符合要求的相片(包括相片处理工具含ps处理后严重变形的图片)。否则影响毕业,后果由考生和采集相片的工作人员承担。
 
(二)老考生(已经取得我省考籍号的考生)
 
考生直接登录自助服务系统,根据各考区考位供给情况选择考区报考,且只选择同一考区报考本人所需的全部课程。建议考生不要跨市州报考,以免无法正常参加考试。考生必须提前了解参考市州的防疫要求,严格遵守防疫相关规定。
 
网上报考时间:8月23日10:00至30日17:00。
 
第一阶段:8月23日10:00至25日17:00自助服务系统会默认考生首次入籍地市州,如考生仍在入籍地市州生活或工作可以直接在自助服务系统中报考,否则考生只能参加第二阶段网上报考。
 
第二阶段:8月26日10:00至30日17:00考生可以根据自己现生活或工作所在的市州,在自助服务系统中进行报考,建议考生不要跨市州报考,以免疫情防控要求导致无法正常参加考试。
 
(三)考试时间:2021年10月16日至17日,上午考试时间为9:00—11:30,下午考试时间为14:30—17:00。
 
具体考试课程安排可在自助服务系统首页的自考政策及相关通告中查阅《2021年10月全省高等教育自学考试课程安排及教材目录》及2021年10月“报考简章”。
 
二、报考办法
 
全省统一实行网上报考。考生登录自助服务系统进行报考,具体操作流程见《湖南省高等教育自学考试网上报考流程说明》。
 
三、注意事项
 
1、在我省工作、学习的外省籍人员需要在我省参加考试的,除需符合报考条件外,还必须提供以下证件:
 
(1)在我省学习的外省籍考生需提供《教育部学籍在线验证报告》。
 
(2)在我省工作的外省籍考生需提供工作证明、我省社保管理部门出具的“个人参保证明(要求缴纳时间3个月以上)”。
 
(3)驻地在我省的部队现役军人,使用居民身份证号注册,且需持有军人保障卡和有效军人证件(包括军官证、警官证、文职干部证、士兵证)。
 
2、新考生入籍时,联系电话一栏必须填写考生本人惯常使用并能申请“湖南健康码”的手机号码,否则不能参加考试。
 
3、老考生报考时,若联系电话一栏不是惯常使用或无法申请“湖南健康码”的,须自行修改;若身份信息(姓名、性别、身份证号码等)与实际使用不相符的,须申请修改身份信息待审核通过后方能报考。否则不能参加考试。
 
4、网上缴费必须在报考当日的23:00时前完成,逾期视为放弃当日的报考。考生报考成功的标志是所报考课程的缴费状态为“已缴费”。已缴费课程不能退报。
 
5、部分专业有多所主考学校,考生报考实践性环节课程需慎重选择,主考学校一旦被选定将不作更改。
 
6、新考生要严格按专业调整要求进行报名报考。我省已经停考的专业和《湖南省高等教育自学考试专业调整方案(2018年)》中确定的“将停考专业”不接受新生报名报考。
 
7、各专业考试计划中,凡理论考试与实践环节考核两个部分相结合的课程视为一门课程,应考者在取得理论考试合格成绩后方能报考相应实践环节考核。毕业论文考核(设计)、实验实习等实践性环节考核课程的报考,根据有关文件规定:各专业中设置的实验、实习、生产实习、课程设计、临床实习和考核、毕业论文(设计)、毕业考核等课程,应考者在取得所有其他课程合格成绩后方能报考。考生在完成报考确认手续后,按照主考学校公布的时间和地点,及时参加考核。主考学校按规定收取考核费。
 
 
附件一:护理、护理学、药学、中药学、治安学、公共安全管理、公安管理学、监所管理等专业报考条件
 
 
附件二:主考学校采用注册入学的方式进行培养的专业
 
湖南省教育考试院
 
  2021年8月16日
2021年10月湖南省自学考试报名报考公告(图1)
 
2021年10月湖南省自学考试报名报考公告(图2)
 

以上就是关于《2021年10月湖南省自学考试报名报考公告》的全部内容,想了解更多湖南自考资讯,请持续关注《湖南自考网》。如有需要,考生可点击《湖南自考网助学报名入口》进行报名,或点击添加《招生老师微信》进行咨询解答和报名服务哦~

本文标签:湖南自考 湖南自考省考办公告 2021年10月湖南省自学考试报名报考公告

转载请注明:文章转载自(http://www.hnzk.hn.cn

本文地址:http://www.hnzk.hn.cn/skbgg/43514.html



分享到:QQ空间新浪微博腾讯微博微信 [更新时间:]浏览热度(

《湖南自考网》免责声明

1、由于各方面情况的调整与变化,本网提供的考试信息仅供参考,考试信息以省考试院及院校官方发布的信息为准。

2、本网信息来源为其他媒体的稿件转载,免费转载出于非商业性学习目的,版权归原作者所有,如有内容与版权问题等请与本站联系。联系邮箱:812379481@qq.com

湖南自考-便捷服务

2021年10月湖南省自学考试报名报考公告

日期:2021-08-18 12:00:11  整理:湖南自考网  浏览(

 湖南省高等教育自学考试2021年10月报名报考工作公告如下:
 
一、时间安排
 
(一)新考生(未在我省取得考籍号的考生)
 
首次报名的考生必须本人在规定的时间持有效居民身份证到市州相应报考点办理新考生报名(入籍)手续,并现场采集信息。报考本科专业的考生入籍时需提交《教育部学历证书电子注册备案表》(至少半年验证有效期)或《中国高等教育学历认证报告》;报考护理、护理学、药学、中药学、治安学、公共安全管理、公安管理学、监所管理等有前置条件(具体报考条件见附件)的专业的考生入籍时需要提交相关证件证明等材料。未面向社会开考的专业必须征得主考学校同意后方可以办理入籍手续,并由主考学校统一到市州相应报考点办理新考生报名(入籍)手续产生考籍号。
 
入籍审核通过后(含图片信息),考生登录“湖南省高等教育自学考试自助服务系统http://zikao.hneao.cn/net”(以下简称自助服务系统)选择课程进行报考。
 
现场入籍时间:8月23日至27日每天9:00至17:00。
 
提醒考生:
 
1.身份证件是确定考生身份的重要依据。新生入籍时必须如实填写专业、专业层次、联系电话及通讯地址等各项基本信息,考生姓名、住址等基本信息必须与身份证件一致,其联系方式必须真实有效。考生基本信息是高等教育自学考试考籍管理和毕业申请的唯一依据,通讯信息是各级教育考试机构通知联系考生的重要渠道,务必认真核对,确保准确无误。考生不得委托他人或机构学校代替报名报考。考生首次报名提供虚假资料信息获得报考资格的,其考试成绩无效,并承担今后我院不受理其毕业申请等相应责任。
 
2.非限制性专业网上报考只能选择与入籍专业层次相同的专业报考,限制性专业与入籍时的专业保持一致。
 
3.因艺术教育、机械设计制造及其自动化等专业实践环节考核内容较多,考核要求高,主考学校采用注册入学的方式进行培养,考生需参加主考学校举办的助学班学习。报考该类专业的新考生需与主考学校联系,由主考学校统一进行报名产生考籍号后,考生再通过自助服务系统进行报考。
 
4.考生报名上传的相片将作为考生准考证及毕业证使用照片,一经确认,不再更改。
 
5.证件照相关要求:
 
(1)背景布选用浅蓝色(棉布、毛涤布料均可),要求垂感和吸光好。参照标准:淡蓝色(参考值RGB<100、197、255>)、白色(参考值RGB<255、255、255>)或均匀浅灰色(参考值RGB<240、240、240>)。
 
(2)成像区要求:头上部空1/10,头部占7/10,肩部占1/5,左右各空1/10。采集的图像大小为192像素×144(高×宽),分辨率600dpi以上,24位真彩色。成像区大小为48mm×33mm(高×宽)。
 
(3)灯光要求:需要摄影灯,一台前灯基本满足要求,最好利用两台侧灯,灯具可以是专业摄影灯,也可以是舞台灯或家用立式客厅灯。
 
(4)文件格式要求:要求存储为JPG格式,图像文件名为*·JPG,其中*为考生12位考籍号,每个JPG文件大小不能超过15KB,不能小于5KB。
 
(5)照片必须由考生本人到现场采集,反复确认。一旦上传成功不再修改变更。
 
(6)现学信网实行高科技比对考试相片,严禁上传不符合要求的相片(包括相片处理工具含ps处理后严重变形的图片)。否则影响毕业,后果由考生和采集相片的工作人员承担。
 
(二)老考生(已经取得我省考籍号的考生)
 
考生直接登录自助服务系统,根据各考区考位供给情况选择考区报考,且只选择同一考区报考本人所需的全部课程。建议考生不要跨市州报考,以免无法正常参加考试。考生必须提前了解参考市州的防疫要求,严格遵守防疫相关规定。
 
网上报考时间:8月23日10:00至30日17:00。
 
第一阶段:8月23日10:00至25日17:00自助服务系统会默认考生首次入籍地市州,如考生仍在入籍地市州生活或工作可以直接在自助服务系统中报考,否则考生只能参加第二阶段网上报考。
 
第二阶段:8月26日10:00至30日17:00考生可以根据自己现生活或工作所在的市州,在自助服务系统中进行报考,建议考生不要跨市州报考,以免疫情防控要求导致无法正常参加考试。
 
(三)考试时间:2021年10月16日至17日,上午考试时间为9:00—11:30,下午考试时间为14:30—17:00。
 
具体考试课程安排可在自助服务系统首页的自考政策及相关通告中查阅《2021年10月全省高等教育自学考试课程安排及教材目录》及2021年10月“报考简章”。
 
二、报考办法
 
全省统一实行网上报考。考生登录自助服务系统进行报考,具体操作流程见《湖南省高等教育自学考试网上报考流程说明》。
 
三、注意事项
 
1、在我省工作、学习的外省籍人员需要在我省参加考试的,除需符合报考条件外,还必须提供以下证件:
 
(1)在我省学习的外省籍考生需提供《教育部学籍在线验证报告》。
 
(2)在我省工作的外省籍考生需提供工作证明、我省社保管理部门出具的“个人参保证明(要求缴纳时间3个月以上)”。
 
(3)驻地在我省的部队现役军人,使用居民身份证号注册,且需持有军人保障卡和有效军人证件(包括军官证、警官证、文职干部证、士兵证)。
 
2、新考生入籍时,联系电话一栏必须填写考生本人惯常使用并能申请“湖南健康码”的手机号码,否则不能参加考试。
 
3、老考生报考时,若联系电话一栏不是惯常使用或无法申请“湖南健康码”的,须自行修改;若身份信息(姓名、性别、身份证号码等)与实际使用不相符的,须申请修改身份信息待审核通过后方能报考。否则不能参加考试。
 
4、网上缴费必须在报考当日的23:00时前完成,逾期视为放弃当日的报考。考生报考成功的标志是所报考课程的缴费状态为“已缴费”。已缴费课程不能退报。
 
5、部分专业有多所主考学校,考生报考实践性环节课程需慎重选择,主考学校一旦被选定将不作更改。
 
6、新考生要严格按专业调整要求进行报名报考。我省已经停考的专业和《湖南省高等教育自学考试专业调整方案(2018年)》中确定的“将停考专业”不接受新生报名报考。
 
7、各专业考试计划中,凡理论考试与实践环节考核两个部分相结合的课程视为一门课程,应考者在取得理论考试合格成绩后方能报考相应实践环节考核。毕业论文考核(设计)、实验实习等实践性环节考核课程的报考,根据有关文件规定:各专业中设置的实验、实习、生产实习、课程设计、临床实习和考核、毕业论文(设计)、毕业考核等课程,应考者在取得所有其他课程合格成绩后方能报考。考生在完成报考确认手续后,按照主考学校公布的时间和地点,及时参加考核。主考学校按规定收取考核费。
 
 
附件一:护理、护理学、药学、中药学、治安学、公共安全管理、公安管理学、监所管理等专业报考条件
 
 
附件二:主考学校采用注册入学的方式进行培养的专业
 
湖南省教育考试院
 
  2021年8月16日
2021年10月湖南省自学考试报名报考公告(图1)
 
2021年10月湖南省自学考试报名报考公告(图2)
 

以上就是关于《2021年10月湖南省自学考试报名报考公告》的全部内容,想了解更多湖南自考资讯, 请持续关注《湖南自考网》。 如有需要,考生可点击《湖南自考网助学报名入口》 进行报名,或点击添加《招生老师微信》进行咨询解答和报名服务哦~

本文标签:湖南自考 湖南自考省考办公告 2021年10月湖南省自学考试报名报考公告

转载请注明:文章转载自(http://www.hnzk.hn.cn

本文地址:http://www.hnzk.hn.cn/skbgg/43514.html

微信扫码加群

湖南自考网考生交流群

政策公告、考试提醒、自考解答、资料分享、备考指导、学习交流

在线咨询 关注公众号

《湖南自考网》免责声明

1、由于各方面情况的调整与变化,本网提供的考试信息仅供参考,考试信息以省考试院及院校官方发布的信息为准。

2、本网信息来源为其他媒体的稿件转载,免费转载出于非商业性学习目的,版权归原作者所有,如有内容与版权问题等请与本站联系。联系邮箱:812379481@qq.com